关于印发《湖南省推进个人身后“一件事”实施方案》的通知
- 索引号:430S00/2025-164561
- 题裁分类:
- 发布机构:
- 发文日期: 2025-09-29 10:40
- 主题分类:
- 主题词:
- 名称: 关于印发《湖南省推进个人身后“一件事”实施方案》的通知
HNPR—2025—08003
关于印发《湖南省推进个人身后“一件事”
实施方案》的通知
各市州、县市区民政局、公安局、司法局、人力资源和社会保障局、住房和城乡建设局、卫生健康委(局)、市场监督管理局、医疗保障局、数据局(行政审批服务局);各金融监管分局:
现将《湖南省推进个人身后“一件事”实施方案》印发你们,请遵照执行。本文件自公布之日起施行,有效期5年。原《湖南省公民身后“一件事一次办”改革实施方案》(湘民发〔2022〕57号)同时废止。
附件:湖南省推进个人身后“一件事”实施方案
|
湖南省民政厅 |
湖南省公安厅 |
|
湖南省司法厅 |
湖南省人力资源和社会保障厅 |
|
湖南省住房和城乡建设厅 |
湖南省卫生健康委员会 |
|
湖南省市场监督管理局 |
湖南省医疗保障局 |
|
湖南省数据局 |
国家金融监督管理总局 湖南监管局 |
|
|
2025年7月15日 |
附件
湖南省推进个人身后“一件事”实施方案
为贯彻落实《国务院关于进一步优化政务服务提升行政效能推动“高效办成一件事”的指导意见》(国发〔2024〕3号)、《国务院办公厅关于印发〈“高效办成一件事”2025年度第一批重点事项清单〉的通知》(国办函〔2025〕3号)等文件精神,推动实现个人身后“一件事”便利办、暖心办,特制定本实施方案。
一、总体要求
坚持以习近平新时代中国特色社会主义思想为指导,深入学习贯彻党的二十大和二十届三中全会精神,坚决贯彻落实习近平总书记关于民生保障工作重要论述和对湖南重要讲话重要指示批示精神,践行以人民为中心的发展思想,突出需求和目标导向,通过流程再造和信息共享,整合部门职能、优化业务流程、构建跨部门联办模式,推动线上线下融合发展,全面推进个人身后“一件事”,实现“一次告知、一表申请、一套材料、一窗(端)受理、一网办理、一线应答”,切实提升人民群众的获得感,提高政务服务效率和办事满意度。
二、实施方式
(一)服务事项
死者继承人可结合死者情况,选择以下一个或多个事项进行办理:
1.出具死亡证明(正常死亡);
2.出具死亡证明(非正常死亡);
3.出具火化证明;
4.企业职工养老保险待遇暂停;
5.企业退休职工(无工伤信息)遗属待遇申领;
6.企业退休职工(无工伤信息)个人账户余额申领;
7.基本医疗保险减少登记(终止参保);
8.参保人员职工基本医疗保险个人账户余额一次性支取;
9.住房公积金提取(死亡);
10.遗嘱公证信息核查;
11.已故人员股权登记信息查询(继承人查询);
12.已故存款人小额存款提取(继承人提取);
13.驾驶证注销;
14.户口注销。
(二)服务对象
在湖南省辖区内死亡的人员,由死者继承人发起申请。
(三)办理方式
死者继承人可以根据实际,选择湖南政务服务网、“湘易办”超级服务端“高效办成一件事”重点事项服务专区,或通过当地政务服务中心办事窗口、电话受理热线、代办员告知相关信息,提出办理申请。
(四)办理流程
1.事项发起
(1)线下办理。在医疗机构死亡人员的继承人,向医疗机构申请出具《居民死亡医学证明(推断)书》;在非医疗机构死亡人员的继承人可以根据实际,选择湖南政务服务网“一件事”服务专区,或通过当地政务服务窗口、电话受理热线、代办员告知相关信息,提出办理申请。
(2)线上办理。依托省政务服务网和“湘易办”超级服务端,申请人完成线上用户注册登录,在“高效办成一件事”重点事项服务专区个人身后“一件事”办事入口,录入申请人基本信息、《湖南省个人身后“一件事”申请表》表单信息,一次性提交线上联办事项所需材料。
2.申请人准备的材料
(1)湖南省个人身后“一件事”申请表;
(2)湖南省个人身后“一件事”承诺函;
(3)申请人居民身份证;
(4)死者居民户口簿;(申请办理户口、驾驶证注销需剪角的死者居民户口簿内页)
(5)死者居民身份证;(申请办理户口、驾驶证注销需剪角的死者居民身份证)
(6)亲属关系佐证材料;
(7)财产分配协议或继承公证书、法院生效判决书。
3.证明出具
乡镇(街道)医疗卫生机构收到辖区内死者家属申请后,指派医生,按照医疗卫生工作规范开展死因调查,在完成死因调查后2小时内,出具《死亡证明》,并在平台上录入相关信息;在医疗卫生机构或来院途中死亡的(含出诊医生到现场已死亡),由负责救治的医疗卫生机构执业医师出具《死亡证明》,并在平台上录入相关信息;系非正常死亡的,由当地公安部门依法处置后,向死者家属出具《非正常死亡证明》,并在办理平台上录入相关信息。涉嫌犯罪的,按照刑事诉讼程序另行处理。
4.场景应用
(1)人员在非医疗救治机构内正常死亡
人员在非医疗救治机构内正常死亡的,医务人员对死者进行调查核实,出具电子死亡证明并上传,形成电子证照库;如对死因存有疑问的,及时通知公安部门。
通过省政务服务网、“湘易办”超级服务端或短信通知死者家属填写《湖南省个人身后“一件事”申请表》选择身后事联办事项。该死者信息自动推送到殡仪馆,殡仪馆据此开展遗体安放、火化服务。各联办部门登录平台(或部门系统对接联办平台)审核联办并短信通知家属。
(2)人员在医疗救治机构内正常死亡(含救护车送院途中)
人员在医疗救治机构内正常死亡(含救护车送院途中),医疗卫生机构确定患者死亡后,由医疗机构相关执业(助理)医师出具电子死亡证明并上传。通过省政务服务网、“湘易办”超级服务端或短信通知死者家属填写《湖南省个人身后“一件事”申请表》选择身后事联办事项。
(3)人员非自然死亡
非正常死亡的,在公安部门审核完成前为冻结状态,殡仪馆不能火化。在医疗救治机构内非正常死亡的,由医疗救治机构填写人员死亡信息表单和《居民死亡医学证明(推断)书》,并选择交公安审核选择项目,自动转交公安部门处理;在医疗救治机构外非正常死亡的,由公安部门出具居民《非正常死亡证明》,确认无误后推送上传。通过省政务服务网、“湘易办”超级服务端或短信通知死者家属填写《湖南省个人身后“一件事”申请表》选择身后事联办事项。
5.信息推送
《死亡证明》相关信息录入办理平台后,自动生成《死亡证明》电子证照,并自动同步至办理平台。同时,办理平台向死者继承人推送《死亡证明》出具结果信息,提供《死亡证明》电子证照下载的短信验证码。
6.部门联办
(1)火化证明申领
殡仪馆凭死者继承人的纸质《死亡证明》、《死亡证明》电子证照或短信验证码接运遗体,通过平台核实无误后按相关法规规定予以火化,火化信息录入平台,形成《火化证明》。
(2)企业职工养老保险待遇暂停、企业退休职工(无工伤信息)遗属待遇申领及企业退休职工(无工伤信息)个人账户余额申领
人社部门接收到《湖南省个人身后“一件事”申请表》、《死亡证明》或《非正常死亡证明》电子证照等材料后,办理企业职工养老保险待遇暂停、企业退休职工(无工伤信息)遗属待遇申领及企业退休职工(无工伤信息)个人账户余额申领业务。
(3)基本医疗保险减少登记(终止参保)、参保人员职工基本医疗保险个人账户余额一次性支取
医疗保障部门接收到《湖南省个人身后“一件事”申请表》、《死亡证明》或《非正常死亡证明》电子证照等材料后,办理基本医疗保险减少登记(终止参保)、参保人员职工基本医疗保险个人账户余额一次性支取业务。
(4)住房公积金提取(死亡)
住建部门接收到《湖南省个人身后“一件事”申请表》、《死亡证明》或《非正常死亡证明》电子证照等材料后,办理住房公积金提取(死亡)业务。
(5)遗嘱公证信息核查
司法行政部门指导公证机构接收到《湖南省个人身后“一件事”申请表》、《死亡证明》或《非正常死亡证明》电子证照等材料后,办理遗嘱公证信息核查业务。
(6)已故人员股权登记信息查询(继承人查询)
市场监督管理部门接收到《湖南省个人身后“一件事”申请表》、《死亡证明》或《非正常死亡证明》电子证照等材料后,办理已故人员股权登记信息查询(继承人查询)业务。
(7)已故存款人小额存款提取(继承人提取)
金融监管部门督促、指导银行业金融机构接收到《湖南省个人身后“一件事”申请表》、《死亡证明》或《非正常死亡证明》电子证照等材料后,依法依规做好已故存款人小额存款提取(继承人提取)业务。
(8)户口注销、驾驶证注销
公安机关接收到《湖南省个人身后“一件事”申请表》、《死亡证明》或《非正常死亡证明》电子证照、已剪角的死者居民身份证和户口簿内页等材料后,办理户口注销、驾驶证注销业务。
6.结果送达
各相关部门办结后,通过线上告知、邮政快递或通知申请人到线下窗口领取方式送达结果物。
三、职责分工
(一)省民政厅:牵头推进个人身后“一件事”工作,制定工作方案,优化再造办理流程,组织相关部门按照政务数据共享协调机制共享流转相关数据,并做好其他统筹协调工作。负责指导殡仪馆规范出具《火化证明》,并向省“一网通办”系统推送相关信息。负责牵头编制个人身后“一件事”12345热线常见问答及政务服务要素知识库参考。
(二)省数据局:指导协助牵头单位建立跨部门联办工作机制并依托省政务服务网及“湘易办”超级服务端完成个人身后“高效办成一件事”专区相关功能开发,督促指导各联办单位实现各业务系统与联办系统互联互通。按需提供个人身后“一件事”相关电子证照及协同推进数据的共享,协调推进省“一网通办”系统与相关系统对接;指导各地政务服务中心建设线下办理窗口,协助到现场办理的群众进行业务申报。
(三)省卫生健康委:负责指导、督促各级卫生健康部门和医疗机构调查、出具医疗救治后和正常死亡人员《居民死亡医学证明(推断书)》,并将相关信息上传“一网通办”系统,形成电子证照。对无法确认为正常死亡的,立即报告当地公安机关。
(四)省公安厅:负责指导公安派出所向申请人出具《非正常死亡证明》,并将相关信息上传办事平台,形成《非正常死亡证明》电子证照。办理户口注销、驾驶证注销业务,及时推送相关信息,并向省“一网通办”系统反馈户口注销、驾驶证注销的办理结果。
(五)省人力资源和社会保障厅:负责办理企业职工养老保险待遇暂停、企业退休职工(无工伤信息)遗属待遇申领及企业退休职工(无工伤信息)个人账户余额申领业务,并向省“一网通办”系统反馈办理结果。
(六)省医保局:负责办理基本医疗保险减少登记(终止参保)、参保人员职工基本医疗保险个人账户余额一次性支取业务,并向省“一网通办”系统反馈办理结果。
(七)省住房城乡建设厅:负责办理住房公积金提取(死亡)业务,并向省“一网通办”系统反馈办理结果。
(八)省司法厅:负责指导公证机构办理遗嘱公证信息核查业务,并向省“一网通办”系统反馈核查结果。
(九)省市场监管局:负责办理已故人员股权登记信息查询(继承人查询)业务,并向省“一网通办”系统反馈查询结果。
(十)湖南金融监管局:负责督促、指导银行业金融机构办理已故存款人小额存款提取(继承人提取)业务,并由办理机构向省“一网通办”系统反馈办理结果。
四、工作要求
各市州有关部门要建立健全工作协调机制,加强组织领导,强化部门联动,结合本地实际研究细化工作方案,满足线上线下业务办理需求。要加强业务培训,确保窗口工作人员熟练掌握改革后的业务流程和工作规程,有效提升个人身后“一件事”办事效率;要共同做好指导服务和宣传工作,对个人身后“一件事”涉及本部门职责的问题做好解答引导。各地热线管理部门要规范个人身后“一件事”一线应答服务流程,高效受理服务咨询、投诉、求助、建议和在线办理指导等诉求。各地要为城乡低保、特困供养、计划生育特殊家庭等对象办理业务提供便利,要充分利用报纸、电视、互联网、自媒体等新闻媒介加大宣传力度,提高个人身后“一件事”知晓度。
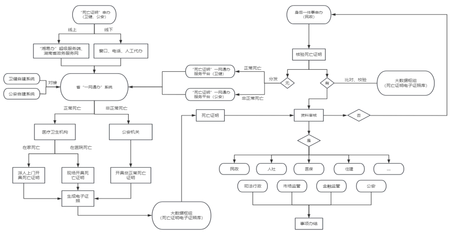
附件:1.湖南省个人身后“一件事”办理流程图
2.湖南省个人身后“一件事”申请表
3.湖南省个人身后“一件事”办事指南
4.湖南省个人身后“一件事”承诺函
附件1
湖南省个人身后“一件事”办理流程图

附件2
湖南省个人身后“一件事”申请表
|
申请人承诺:本人已知悉办理“个人身后一件事”相关政策要求,对所提交的材料及填报的信息真实性负责。死者的住房公积金、社保资金和银行存款等遗产分配事宜自行处理,由此产生的法律纠纷与相关办理部门无关。如因材料或填报信息错误、虚假导致的问题,本人自愿承担全部责任! 申请人签名(手印): 日期: |
|||
|
通用信息 |
|||
|
死者姓名 |
|
死亡日期 |
|
|
死者身份证 |
|
火化证号 |
|
|
死者户籍 |
湖南省 (市) 县(市、区) 乡镇(街道) |
||
|
申请人姓名 |
|
申请人身份证号 |
|
|
申请人联系电话 |
|
申请人与死者关系 |
|
|
申请办理遗嘱公证信息核查所需信息 |
|||
|
授权的公证机构 |
|
||
|
申请办理已故存款人小额存款提取(继承人提取)所需信息 |
|||
|
申请人银行卡号 |
|
||
|
申请办理社保所需信息 |
|||
|
拨付对象 |
◎本人◎家属 |
领待人姓名 |
|
|
领待人证件号码 |
|
领待人社保卡号 |
|
|
领待社保卡开户行 |
|
领待社保卡户名 |
|
|
备注:拨付对象为本人的无需填写其他信息,默认拨付至本人养老金账户;拨付对象为家属的,仅限拨付至家属社保卡。 |
|||
|
申请办理医保所需信息 |
|||
|
死者银行卡大类(例:工商银行) |
|
死者银行卡开户行 |
|
|
死者银行卡号 |
|
死者银行卡户名 |
|
|
申请办理住房公积金提取(死亡)所需信息 |
|||
|
继承人或受赠人 姓名 |
|
继承人或受赠人 身份证号 |
|
|
死者银行卡户名和开户行 |
|
死者银行卡号 |
|
|
申请办理户口注销和驾驶证注销所需信息 |
|||
|
申办类型 |
◎非户主死亡注销登记 ◎户主(家庭户)死亡注销登记 |
||
|
市级公安机构 |
|
区县级公安机构 |
|
|
派出所级公安机构 |
|
申报日期 |
|
|
死亡注销类别 |
|
死者与新户主关系 |
|
|
新户主身份证号码 |
|
新户主姓名 |
|
附件3
湖南省个人身后“一件事”办事指南
一、事项名称
个人身后一件事
二、申报条件
湖南省省内户籍死亡人员的继承人在办理完死亡证明后可申请办理。
三、办理方式
1、线上办理。通过“湘易办”服务端、省政务服务网“高效办成一件事”重点事项服务专区进行办理。
2、线下办理。通过各地政务大厅综合窗口、民政窗口进行办理。
四、申请办理所需材料
|
序号 |
联办事项 |
所需材料 |
其他 |
|
1 |
出具死亡证明 (正常死亡) |
死者及申办者有效身份证件的原件及复印件 |
|
|
2 |
出具死亡证明 (非正常死亡) |
|
|
|
3 |
出具火化证明 |
死者及申办者身份证、死亡证明 |
需原件 |
|
4 |
企业职工养老保险待遇暂停 |
死亡证明 |
需原件 |
|
5 |
企业退休职工(无工伤信息)遗属待遇申领 |
1.死亡证明;2.申请人居民身份证;3.亲属关系佐证材料;4.财产分配协议或继承公证书、法院生效判决;5.湖南省个人身后“一件事”承诺函。 |
需原件 |
|
6 |
企业退休职工(无工伤信息)个人账户余额申领 |
1.死亡证明;2.申请人居民身份证;3.亲属关系佐证材料;4.财产分配协议或继承公证书、法院生效判决;5.湖南省个人身后“一件事”承诺函。 |
需原件 |
|
7 |
基本医疗保险减少登记(终止参保) |
1、湖南省个人身后“一件事”申请表;2、死亡证明;3、死者有效身份证件。 |
|
|
8 |
参保人员职工医疗保险个人账户余额一次性支取 |
1、申请人有效身份证件;2、申请人与死亡人员的亲属关系证明材料;3、死者银行卡复印件;4、湖南省个人身后“一件事”承诺函。 |
申请办理该业务必须勾选办理基本医疗保险减少登记(终止参保) |
|
9 |
住房公积金提取(死亡) |
1、湖南省个人身后“一件事”承诺函;2、申请人居民身份证;3、死者居民户口簿;4、死者居民身份证;5、亲属关系佐证材料;6、继承公证书或法院生效判决书。 |
|
|
10 |
遗嘱公证信息核查 |
申请人身份证件、被查询人的死亡证明、湖南省个人身后“一件事”申请表;申请人为遗嘱继承人(或受遗赠人)提供继承权证明(如法院判决书);申请人为法定继承人提供亲属关系证明。 |
|
|
11 |
已故人员股权登记信息查询(继承人查询) |
申请人身份证件、被查询人的死亡证明、湖南省个人身后“一件事”申请表;申请人为遗嘱继承人(或受遗赠人)提供继承权证明(如法院判决书);申请人为法定继承人提供亲属关系证明。 |
|
|
12 |
已故存款人小额存款提取(继承人提取) |
1.死亡证明;2.亲属关系佐证材料(指定提取申请人为已故存款人的继承人或受遗赠人的公证遗嘱)。3.申请人的有效身份证件。4.湖南省个人身后一件事承诺函。 |
|
|
13 |
驾驶证注销 |
申请人居民身份证、死亡证明、已剪角的死者居民户口簿内页、已剪角的死者居民身份证 |
|
|
14 |
户口注销 |
申请人居民身份证、死亡证明、已剪角的死者居民户口簿内页、已剪角的死者居民身份证 |
|
五、办理时限
30个工作日(不含邮寄时间)
六、收费标准
全程无收费
七、联系电话
12345服务热线
八、流程图

附件4
湖南省个人身后“一件事”承诺函
本人自愿申请办理个人身后“一件事”业务,现本人承诺:
(1)本人已获得死者所有遗嘱对本人领取丧葬费、抚恤金和养老保险、医疗保险个人账户余额、住房公积金、银行小额存款等许可,如他人对此提出异议,属于本人与他人的民事关系纠纷,所有责任由本人自行承担。
(2)本人系死者的合法继承人之一。
(3)本人已获得所有其他合法继承人的授权或同意,可依法办理死亡职工的住房公积金销户提取手续。上述提取手续办理完毕后,本人承诺将严格按照相关法律规定处置提取的全部住房公积金金额。
(4)本人对所提供的资料、信息的合法性、真实性、准确性和有效性负责,并同意相关办理部门获取和使用本人填报的个人信息。
(5)因办理业务所造成的经济、法律等纠纷,由本人自行承担。
(6)本人同意接受行政主管部门的监督和依法检查,若违背承诺约定,同意承担相应法律后果,并同意接受法律法规和相关部门的惩戒和约束(包含但不限于纳入查询黑名单等)。
请您务必审慎阅读、充分理解各条款内容,在您签署本承诺函后。本承诺函即产生法律效力。
承诺人:
承诺时间:
|
主动公开 |
|
湖南省民政厅办公室 2025年7月15日印发 |


